认识食物和会挑选食物是健康生活的第一步。了解各种食物营养特点,学会看懂营养标签,比较和选择食物,学习传统烹调技能,做到按需备餐、营养配餐,维护健康生活。
生命的各个阶段都应该重视膳食计划,把食物多样、能量平衡放在首位,统筹好食物选购,设计好菜肴,合理分配三餐和零食茶点。
膳食宝塔的结构图及食品标示量,满足了能量在1600~2400kcal/d的成年人的能量和营养素需要,见表1。
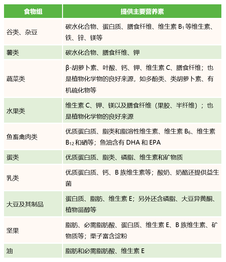
不同的食物营养特点有所不同(表2),了解食物主要营养特点,按类选择食物是合理膳食的第一步。

人们对各种营养素的需求应首先考虑从天然食物中获取。
营养素密度通常指食物中某种营养素含量与其能量的比值。营养素密度高的食物指多种维生素、矿质物(钠除外)、膳食纤维以及植物化学物质或必需脂肪酸含量较高的食物,但同时也应含有相对较少的脂肪、糖和能量。少选空能量的食物。
贴士
“空白能量”食物提供较高能量,蛋白质、维生素、矿物质含量很低。一般应注意控制这类食物的摄入,如糖果、油炸面筋等。
不同区域的食物资源和膳食模式具有一定差异。因地制宜地选取当地、当季食物资源。一方面食物在自然成熟期可以最大限度保留营养,新鲜且口味更好;另一方面有利于节约动能和保护环境。
配料(表)是了解食品的主要原料、鉴别食品组成的最重要途径。按照“用料量递减”原则,配料(表)按配料用量高低依序列出食品原料、辅料、食品添加剂等。
营养成分表说明每100g(或每100ml)食品提供的能量以及蛋白质、脂肪、饱和脂肪、碳水化合物、糖、钠等营养成分的含量值,及其占营养素参考值的百分比。
如高钙、低脂、无糖等;或者与同类食品相比增加了膳食纤维,或减少了盐用量等。
参照膳食营养素参考摄入量,简单地根据年龄、性别和身体活动水平确定能量需要量范围,如表3,据此明确一天需要的食物品类和数量。
表3 不同年龄轻体力劳动者的能量需要量(EER)

根据膳食宝塔,选择谷薯类、蔬菜水果、鱼禽肉蛋、乳/豆/坚果及烹调用油盐等。具体到每种食物怎么选择,可以根据日常生活习惯进行调配。为了好记、易操作,可以将每类食物用量化简为“份”,方便交换和组合搭配,轻松做到食物多样化。
根据食物特点、饮食习惯等,确定适当的烹调方法。通过营养配餐,享受美食、快乐与健康。水果、茶点等也应计入能量的组成部分,零食摄入量不要超过全天能量的15%。
通过一段时间内自我观察体重和体脂成分变化状况对能量需要量进行微调。
烹饪前食物原料要进行必要的清洗,切配时不要切得过细过碎,且不要搁置太长时间。处理生食或即食的食物,要注意所用刀具、案板与生肉分开。
(1)多用蒸、煮、炒
(2)少用煎、炸
(3)烹调油用量控制
厨房中食盐、酱油、醋、味精、鸡精、咸菜、豆酱、辣酱等都是钠的主要来源,应统计在盐(钠)的用量下。学会使用天然调味料,清淡饮食,享受食物自然美味。
选择能源消耗减少,碳排放减少,快捷、方便、节能环保的新型烹饪工具。可以减少油脂的使用,以及高温所引起的致癌物质的产生。
健康饮食的关键在于“平衡”。同样的食物,加工方法不同,会有不同的营养素密度和健康效益。鼓励“多吃”的食物多为简单加工食品和营养素密度高的食物;应少吃深加工的食品。
表4 建议“多吃”和“少吃”的食物举例

